
Présentation
Dans l’onglet «Besoins» du logiciel Ganesh ERP on trouve toutes les fonctions de Calcul des Besoins avec suggestions d'achats et de fabrication
Les fonctionnalités de l'onglet "Besoins" sont les suivantes :
- Calculer les besoins bruts et nets de façon globale, les suggestions d'achats et de fabrication
- Calcul des besoins pour une commande spécifique
- Calcul des besoins pour un ordre de fabrication spécifique
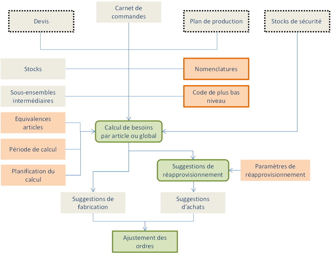
Le processus Calcul des Besoins

Écrans de l'onglet Besoins
Module associé :
Voir également Module Planification du Calcul des Besoins
Français (France)
English (United Kingdom)